발전기용 자동전압 조정기(AVR)

본문 바로가기
사이트 내 전체검색

발전기용 자동전압 조정기(AVR)
> 제품소개 > 발전기용 자동전압 조정기(AVR)

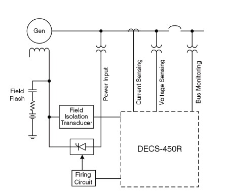
디지털 전압 조정기 DECS-450R (Control Output: ±10Vdc, or 4 to 20mAdc)

페이지 정보

작성자 최고관리자 댓글 0건 조회 1,579회 작성일 21-03-09 11:10

본문


DECS-450R (Control Output: ±10Vdc, or 4 to 20mAdc)

댓글목록

등록된 댓글이 없습니다.


주소 : 서울특별시 마포구 마포대로 4 다길18 강변한신코아빌딩 1211호 | 대표 : 조성길 | 사업자등록번호 : 105-87-36497
TEL.: 02)703-5781 | FAX: 02-703-5788 | E-MAIL : karma225@naver.com
COPYRIGHT kamatech.kr. ALL RIGHTS RESERVED.